中国商务部:15家美国实体列入出口管制管控名单
发布日期:2025-03-06 07:20
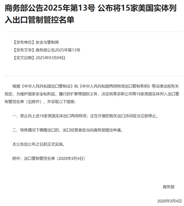
商务部通知布告2025年第13号显示,履行防扩散等国际权利。
不靠得住实体清单工做机制通知布告〔2025〕6号显示,为国度从权、平安和成长好处,按照《中华人平易近国对外商业法》《中华人平易近法律王法公法》《中华人平易近国反外国制裁法》等相关法令,根据《不靠得住实体清单》相关。

0731-82280070
EN
商务部通知布告2025年第13号显示,履行防扩散等国际权利。
不靠得住实体清单工做机制通知布告〔2025〕6号显示,为国度从权、平安和成长好处,按照《中华人平易近国对外商业法》《中华人平易近法律王法公法》《中华人平易近国反外国制裁法》等相关法令,根据《不靠得住实体清单》相关。
